Mechanical Information
Dimensions
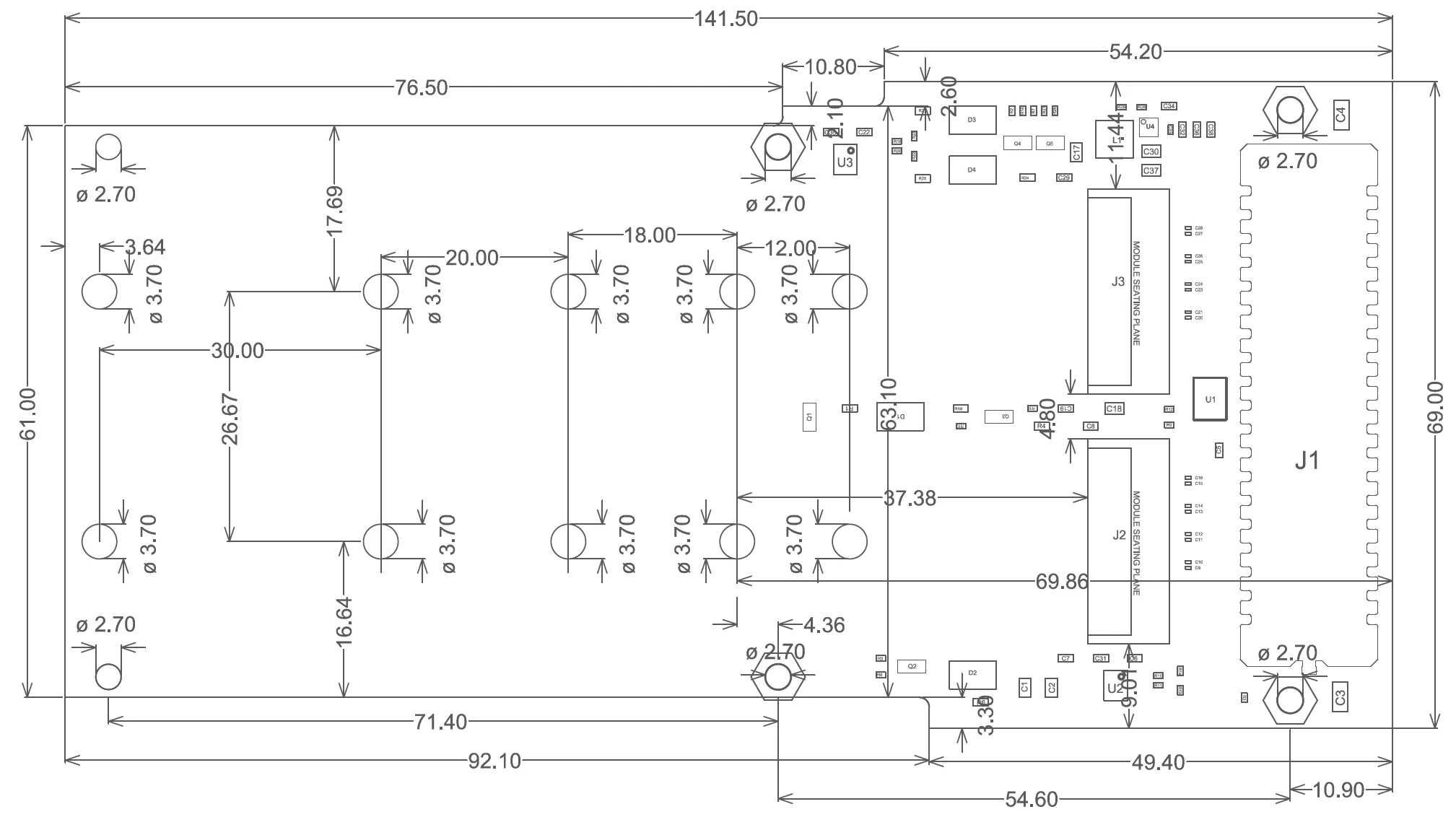
The mechanical dimensions of the FPGA Drive FMC Gen4 are illustrated in the figures below. All dimensions are in millimeters (mm).
The assembly drawings are also available as PDF files that you can download at the provided links.

The 3D Model
The 3D model of the board is available as a STEP file at the link below:
Mezzanine fastening hardware
For mechanical fastening of the mezzanine card to the carrier board, the FPGA Drive FMC Gen4 comes with 4x hex standoffs. We highly recommend using machine screws on each of these standoffs to fix the mezzanine card to the carrier board.
The hex standoff and machine screw part numbers are listed below:
Hex standoff, Thread M2.5 x 0.45, Brass, Board-to-board length 10mm Part number: V6516C Manufacturer: Assmann
Machine screw, Thread M2.5 x 0.45, Length (below head) 4mm, Stainless steel, Phillips head Part number: 90116A105 Supplier: McMaster-Carr
M.2 Module fastening hardware
For mechanical fastening of the 2x M.2 modules to the mezzanine card, the FPGA Drive FMC Gen4 comes preassembled with 2x round standoffs. It is necessary to use machine screws to fix the M.2 modules to the round standoffs.
The machine screw part number is listed below:
- Machine screw, Thread M2.5 x 0.45, Length (below head) 3mm, Stainless steel, Phillips head Part number: 90116A104 Supplier: McMaster-Carr